坚定看多“中国消费”,加华伟业资本荣登“2017年中国私募股权机构100强” | 加华新闻
发布时间:2017-12-11浏览数量: 人

12月6-8日,由清科集团、投资界主办的2017投资界年会于北京柏悦酒店盛大启幕,本次盛会将吸引众多海内外行业大咖及投资大佬到场分享,并有800位行业相关人群积极参与。
活动从趋势、策略、行业三个篇章展开,以演讲、对话、讨论等形式探讨新时代下股权投资的新方向。加华伟业资本创始合伙人宋向前先生受邀出席了本届年会,并在以“资本如何布局消费升级?”为主题的专门性圆桌讨论环节向年会表达了“消费升级其实是消费者的需求在升级,是市场的供给能力在升级。最好的产品给到最好的市场,给到最好的消费者,这是消费升级真正的含义。”

与此同时,作为本次大会的最大聚焦点——“清科集团2017中国股权投资年度排名榜单”于8日晚隆重揭晓。2017中国股权投资年度排名,真实地呈现了风云变幻的中国股权投资市场在新时代下的新发展。
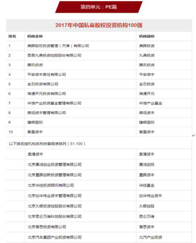
在榜单中最重磅的第四单元“PE篇”,鼎晖投资、腾讯投资、平安资本、加华伟业资本等100家在综合或细分投资领域处于行业第一梯队的股权投资机构荣登了“2017中国私募股权机构100强”。

“这份榜单相对很公允、很专业,在几十万股权投资行业从业者心里立得住”,宋向前如此评价本次排名,“榜单评选的维度是立体的,没有单纯只看规模,也强调投资标的的创新性、引领性,更重视对投资人的回报”。
记者了解到,加华伟业资本多年进入“中国私募股权机构100强”,并不是靠投资规模占有最大优势,而在于其十年来对大消费与服务投资领域的专注与所取得的独特“成绩单”——
中国坚果炒货第一股洽洽瓜子、中国酱油第一股加加酱油、中国休闲食品零售连锁第一股来伊份、亚洲最大金属包装上市公司奥瑞金、中国高端女士内衣第一品牌爱慕内衣、中国民族功能性饮料第一品牌东鹏特饮、中国早餐连锁最大企业巴比馒头、中国装饰行业龙头企业业之峰、中国本地生活最大线上服务提供商新美大、中国最大社交拍摄平台美图秀秀、中国最大油漆涂料企业嘉宝莉、中国黑茶之源湖南茶业白沙溪等等在各细分领域的处于龙头地位的全国性消费服务品牌都在加华伟业资本的“成绩单”里。
“这份成绩单,在我们公司称为‘摘星之旅’,这十年,加华伟业所做的就是靠自己所积累的价值判断、行业研究、赋能投资、风险管理上的专业优势去一个一个地‘摘得’这些璀璨的行业之星”,宋向前比很多投资家更有耐心、更为专注、更加稳健,最近“摘下”的“居然之家”他用了整整十年时间。
“有一个简单而踏实的信念一直支撑着我和加华伟业的团队走到今天——中国作为全世界最大的单一消费品大市场一定会产生世界性的消费服务类公司”,宋向前比起不确定的未来、一些缺乏行业经验与数据支撑的所谓“热点、风口”,他更在意当初为什么出发以及自己脚踏实地丈量过的“大消费与服务版图”里的每一寸“土地”。
2006年,创业之初,宋向前的理想就是通过专业性投资与系统化服务助力中国坚守实业、勤勤恳恳、百折不挠的本土民营企业家成就其在中国消费服务行业龙头地位及旗舰品牌。
宋向前始终认为,改革开放走了四十年,一定程度上正是一大批像洽洽食品董事长陈先保、来伊份董事长施永雷、巴比馒头董事长刘会平、新明珠陶瓷集团董事长叶德林、爱慕股份董事长张荣明、老乡鸡集团董事长束从轩这些 “泥腿上田”的民营企业家们把中国“抬进了”世界最大的消费市场。 “这些永葆企业家精神的创业者们功不可没,他们是中国经济乃至世界经济稳健增长的重要保障,更是中国消费者乃至世界消费者获得品质生活与服务的重要基础”,宋向前充分肯定这些靠奋斗与信念筑起各自消费品王国的缔造者们。
可以印证的是,在2016年全年,社会消费品零售总额占GDP为44.7%,消费持续作为国民经济增长的第一驱动力,对经济增长的贡献率达到64.6%。
对于下一个十年,宋向前更是信心满怀,他对未来趋势有两个坚信:第一,始终坚信“中国制造”正走向“中国消费”,中国将从世界工厂转变为世界市场;第二,中国一定会出现一批像山姆·沃尔顿(沃尔玛创始人)、哈兰·山德士(肯德基创始人)、阿萨·坎德勒(可口可乐创始人)、英格瓦·坎普拉德(宜家创始人)、罗伊·雷蒙(维多利亚的秘密创始人)等世界消费品历史上的功勋。
“对,在未来,巴比馒头、老乡鸡或许就是中国本土的肯德基、麦当劳,东鹏特饮或许就是中国本土的可口可乐,居然之家或许就是中国的宜家,爱慕就是中国本土的维多利亚的秘密”,宋向前告诉记者他对此充满乐见。
相关资讯